SAP Solution Hosting Services on
Google Cloud
Leverage your SAP Data in innovative ways while running your SAP applications more reliably, securely, and cost-effectively with SAP On Google Cloud. Get SAP certified infrastructure for all your SAP systems. Choose Google Cloud to power SAP cloud offerings (Google -SAP partnership), like SAP S/4HANA Cloud, SAP Ariba, SAP HANA Enterprise Cloud, and the SAP Cloud Platform itself.

Key Differentiators
Your Infrastructure, Your Control using Google Cloud Platform
Hire, configure, deploy and control your Google Cloud infrastructure and services with a self-service model. In the self-service model VC ERP Consulting manages your infrastructure and services.
Key Benefits of Deploying SAP on Google Cloud
01
02
Built-in features such as Compute Engine live migration and automatic restart that minimize downtime for infrastructure maintenance
03
Innovate with the Google Cloud databases, data analytics, smart analytics, AI and machine learning and data integration capabilities
04
Google’s private fiber network provides a global, secure and scalable foundation for your SAP deployments and optimizes performance or cost
05
Move your SAP environment to the cloud and deploy at your own pace with automation tools such as Cloud Deployment Manager
06
Resize your machines as your enterprise grows and scale your infrastructure to match the variations in your workloads and avoid additional costs with a flexible virtualized architecture
07
Minimize downtime for infrastructure maintenance with built-in features such as Compute Engine live migration and automatic restart
Certifications of SAP Applications
These are the SAP application solutions that are certified to run on Google Cloud, as well as the operating systems and the Compute Engine Virtual Machines (VM) families that they are certified to run with.
VC ERP Consulting with its diverse 20+ years of industry experience ensures that you get the best pick for hosting your desired SAP Solution for highest performance.
SAP Solutions
Supported Database Options
Supported Operating Systems
Certified Machine Types
- SAP NetWeaver AS, ABAP/Java
- SAP S/4HANA (3-tier configuration)
- SAP BW/4HANA (3-tier configuration)
- SAP ECC
- SAP Business Suite
- SAP NetWeaver Business Warehouse
- SAP Landscape Transformation Replication Server (SLT)
- SAP Solution Manager
- SAP Business Objects BI Suite
- SAP HANA
- SAP Adaptive Server Enterprise (ASE)
- SAP IQ
- SAP ECC
- SAP MaxDB, SAP liveCache, and SAP Content Server
- IBM Db2
- Microsoft SQL Server
- SUSE Linux Enterprise Server (11, 12, and 15)
- Red Hat Enterprise Linux (6, 7, and 8)
- Microsoft Windows Server (2012 R2, 2016, and 2019)
- Compute-optimized
- General-purpose
- Memory-optimized
- Custom
- Bare Metal Solution machine
- SAP Business One (9.3 and 10.0)
- SAP HANA
- Microsoft SQL Server
- For 9.3, SLES 12 SP3
- For 10.0, SLES 15
- Microsoft Windows Server
- N1-highmem-32
- N1-highmem-64
- Any Compute Engine VM type that satisfies Business One hardware requirements
Certified Machine Types
Google Cloud offers SAP-certified machines in the following machine-type families:
Compute-optimized virtual machine (VM) types
Memory-optimized VM types
General-purpose VM types
Custom configurations of the N1-, N2-, or N2D- VM types
Bare Metal Solution machines
GCP Machine for SAP HANA
SAP certifies a wide range of Google Cloud machine types for use with SAP HANA on Google Cloud. SAP also certifies Compute Engine VMs for SAP HANA dynamic tiering.
Security
Security on Google Cloud is the key to making the following decisions as you plan for your SAP Implementation
- How to organize your resources on Google Cloud
- Which team members can access and work with resources
- Exactly which permissions each team member needs to have to conform to the least privileges principle for resource access
- Which services and applications need to use which service accounts, and what level of permissions to grant in each case
Additional Capabilities of Security on GCP
- Resource Hierarchy and Inheritance
- Define the various resource containers on Google Cloud, how they relate to each other and what the access scopes are with the Cloud Platform Resource Hierarchy.
- Access control policies applied to a parent resource, such as an organization or project, are inherited by the children of that resource, such as the Compute Engine virtual machines or Cloud Storage buckets in the organization or project.
- Identity and Access Management
- Manage access control by defining who has what access to resources with Identity and Access Management (IAM) which provides unified control over permissions for Google Cloud resources. control who can perform control-plane operations on your SAP instances, such as creating and modifying VMs, persistent disks, and networking with IAM.
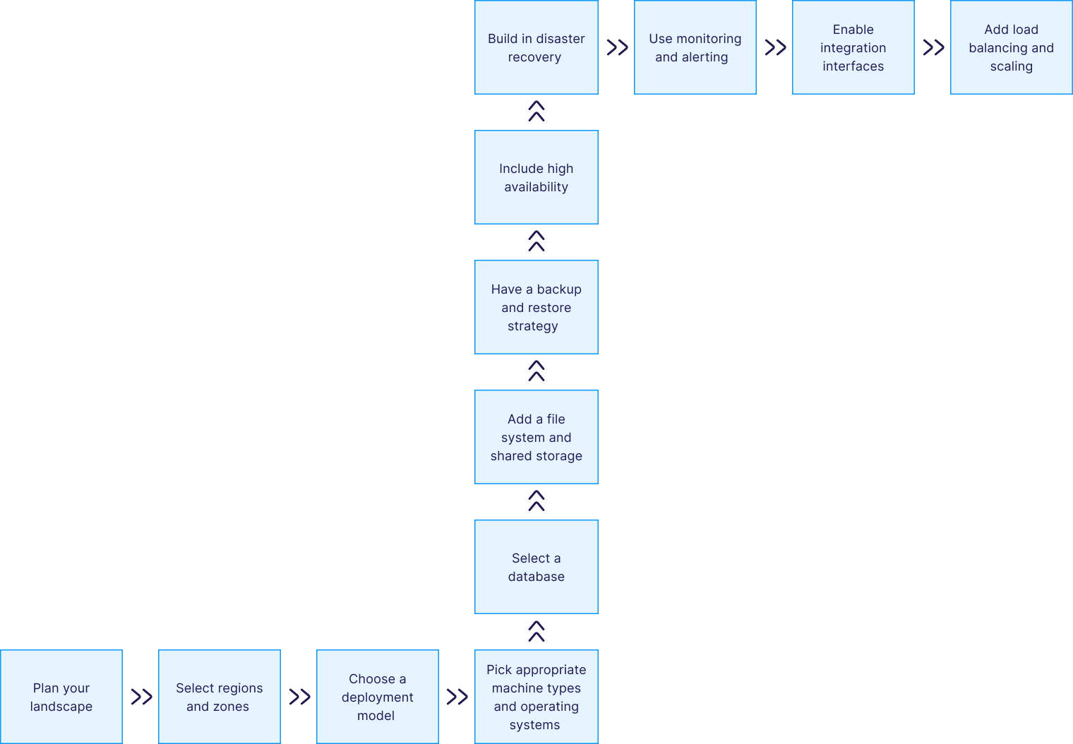
Deployment Checklists
As an award-winning SAP Gold Partner, VC ERP helps you to bring up your landscape easily and with as few issues as possible when implementing SAP on Google Cloud Platform. We adhere to implementation best practices and deployment checklists that offer helpful guidelines to follow when migrating your SAP workloads to Google Cloud. They outline many aspects that you should define in your architecture so that you’re ready for the SAP on GCP Cloud migration.
The following deployment checklists are available:
- All SAP landscapes on Google Cloud
- SAP HANA on Google Cloud
- SAP on Google Cloud with other databases
- SAP NetWeaver on Google Cloud
- All SAP Landscapes on Google Cloud

- SAP HANA on Google Cloud

- SAP on Google Cloud with other databases

- SAP NetWeaver on Google Cloud

Services
SAP Business One on Google Cloud
SAP supports Business One on Google Cloud with either SAP HANA or Microsoft SQL Server. run your business-critical SAP Business One workloads cost-effectively on SAP HANA.
SAP S/4HANA on Google Cloud
Google Cloud for SAP provides a cost-effective, reliable, secure and high-performance SAP certified infrastructure for running SAP S/4HANA.
Migration from On-Premise Landscape to Google Cloud Platform
Migrate from your existing On-Premise Landscape to Google Cloud Platform to meet your evolving business needs. Our expert team of Consultants will speed up your migration with precision and guide your business to boost productivity and manage total cost of operations.
End-to-End Managed Services
We offer partial or end-to-end management of your cloud infrastructure & solution ecosystem. Managed Cloud services at VC ERP Consulting include migration, configuration, optimization, security and maintenance.
Apply for Job
"*" indicates required fields