The journey begins by exploring the solution’s scope and building a strong business case using a digital discovery assessment toolkit.
SAP S/4HANA Cloud Private Edition
SAP S/4HANA Cloud Private Edition is an intelligent, cloud-based ERP built on SAP HANA, designed to support business transformation with real-time insights, predictive capabilities, and intelligent automation. It enables organizations to modernize at their own pace while preserving existing SAP investments and customizing processes to their needs.
This edition supports custom code, expert-level configuration, and flexible deployment options like brownfield (system conversion) or greenfield (new implementation). Maintenance is handled by SAP or a partner like VC ERP Consulting, with updates delivered on request.

Who is SAP
S/4HANA Cloud
Private Edition Implementation
For?
SAP S/4HANA Cloud Public Edition is an ideal fit for:
01
Organizations that need a deep and broad level of functionality.
02
Businesses that require a high degree of flexibility in customization and the ability to tailor business processes to their unique requirements.
03
Companies looking for a tailored-to-fit cloud ERP that adapts to their organization’s unique transformation.
04
Organizations seeking to safeguard existing investments in SAP ERP while benefiting from the latest capabilities and greater flexibility.
Find out If SAP S/4HANA Cloud Private Edition Right For Your Business.
VC ERP Consulting’s S/4HANA Capabilities
Digital Transformation Services
System Administration & Maintenance
Business Transformation As a Service
SAP S/4HANA Implementation
Value & Impact Assessment
Rollouts- Patch Upgrades
Process Audit & Improvisation
Localization
Technical Migration
Data Migration
Testing
SAP Application Management Services
SAP S/4HANA Could Private Edition Activate Methodology
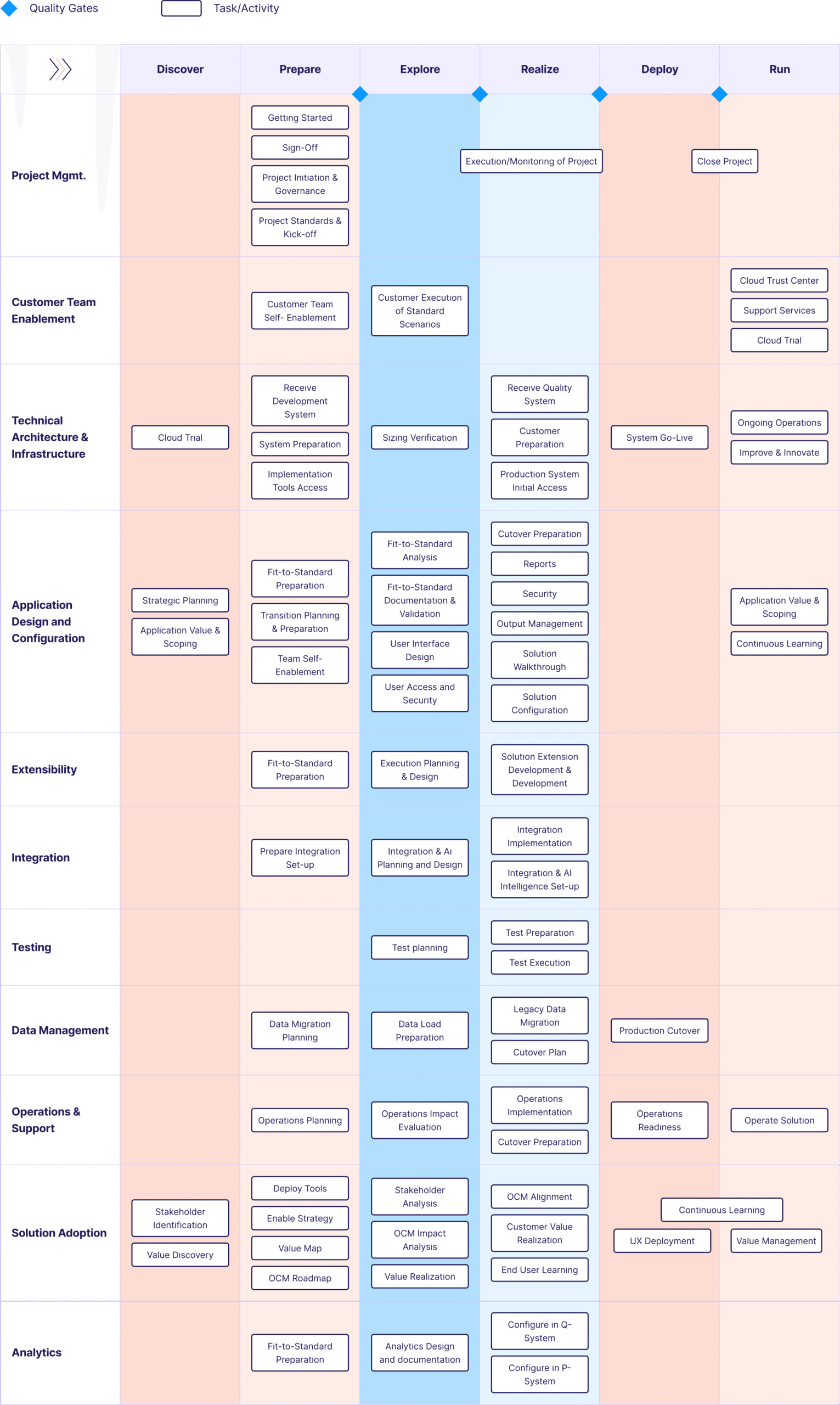
01
Discover
02
Prepare
With the vision in place, the project kicks off by onboarding the team and creating a personalized roadmap. Milestones and checkpoints are established to ensure clarity and accountability from the start.
03
Explore
Teams dive deeper into the solution’s capabilities, conducting fit-to-standard analyses to determine what works out-of-the-box and what requires custom extensions.
04
Realize
The focus shifts to adoption, where the solution is implemented within the defined scope. Teams use checklists and expert feedback to drive user adoption and maximize value.
05
Deploy
The configured system is rolled out, followed by rigorous testing to ensure everything functions as intended before final execution.
06
Run
Post-deployment, the emphasis is on operational excellence. Teams monitor performance, optimize processes, and identify opportunities for ongoing innovation to keep the solution evolving.

License, Delivery & Operations View
Features of SAP S/4HANA Cloud Private Edition
Simplified and packaged, with flexible user assignment for the core
License Model
Software Subscription *
Implementation
Partner / SAP / Customer
Content Ownership
Partner / SAP / Customer
Application Management Services
Partner / Customer
Content Lifecycle Management
Partner / Customer
Product Support
SAP *
Technical Operations
SAP *
Infrastructure
Hyperscaler / SAP*
Rise With SAP-Base, Premium and Premium Plus Edition
Integrate SAP
S/4HANA Cloud
with Joule

Joule helps you get things done faster in SAP S/4HANA Cloud Private Edition. Just tell Joule what you need in plain language, and it takes you straight to the right apps, processes, or answers.
Here’s how Joule can help you:
- Instantly view business object details
- Navigate faster, no more digging through menus
- Get accurate help directly from SAP documentation
- Save time, learn quickly, and boost efficiency
Requirements:
- SAP S/4HANA Cloud Private Edition, version 2023 FPS01 or later.
Proven Results:
- 95% faster access to information
- 90% faster navigation and execution
Transform Your Enterprise With SAP
S/4HANA Private Cloud Edition. VC ERP
Consulting is your trusted partner in
seamless migration to SAP S/4 HANA
Private Cloud. Book a consultation with us
today!

Apply for Job
"*" indicates required fields